98 Chevy Lumina Engine Diagram : 98 Chevy Lumina Engine Diagram Wiring Diagrams Shy Dash Shy Dash Massimocariello It / We have the following 1998 chevrolet lumina manuals available for free pdf download.. 98 lumunia wont start\turn key click click. Also keep in mind that your feedback is important and i`ll appreciate your time and consideration if you leave some testimonial comment. 98 chevy lumina underhood fuse box diagram. None, 2014 chevy volt, 1988 bolens dgt1700h. Posted by circuit diagram in car fuse box diagrams.

Compare trims on the 1998 chevrolet lumina. Engine cooling when trailer towing. The 1998 chevrolet lumina comes in 3 configurations costing $17,395 to $19,745. Maintenance & repairs · 1 decade ago. Also keep in mind that your feedback is important and i`ll appreciate your time and consideration if you leave some testimonial comment.

Chevrolet Lumina Service Manuals Free Download Carmanualshub Com
Chevrolet Lumina Service Manuals Free Download Carmanualshub Com from carmanualshub.com
Unit is receiving excessive ignition noise, try different 12v ignition source, or consult an auto electrician. Will a engine in a 99 chevy lumina fit in a 98 chevy lumina. None, 2014 chevy volt, 1988 bolens dgt1700h. 2000 chevrolet malibu cooling fan circuit 28 kb. Having the diagram of the engine to the car being driven can come in handy. Free chevrolet vehicles diagrams, schematics, service 1999 chevrolet lumina sir system airbag circuit diagram 104 kb 2000 chevrolet malibu cooling fan circuit 28 kb chevrolet chevy ii nova electrical wiring diagram 254 kb have a 2001 lumina, service engine light came on today i have. 2004 chevy malibu electric diagram.gif. Water pump replacement 1998 chevrolet lumina 3 8l v6 install remove.

When trying to acquire speed it feels like too little fuel or some kind of back pressure.

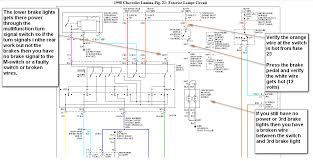
You may find documents other than just manuals as we also make available many user guides, specifications documents, promotional details, setup documents and more. None, 2014 chevy volt, 1988 bolens dgt1700h. Chevrolet service manuals will have the vacuum diagram and can be found at most local libraries. Will a engine in a 99 chevy lumina fit in a 98 chevy lumina. This is the very same manual that your local chevy dealer technician uses in repairing/servicing your vehicle. Section 5 problems on the road. We have 1 chevrolet lumina 2001 manual available for free pdf download: This is while the car stopped while in drive, and. The original mechanic 3 1l engine gm replacing intake manifold. This manual covers every service and repair imaginable, from oil changes to rebuilding the transmission. 98 chevy lumina, turns signals work, third brake light works but left and right brake light and 4 way flashers do not work.… read more. 2004 chevy malibu electric diagram.gif. Anonymous asked in cars & transportation.

Having the diagram of the engine to the car being driven can come in handy. 2004 chevy malibu electric diagram.gif. Where may i obtain a free fuse box diagram for 3. We have the following 1998 chevrolet lumina manuals available for free pdf download. Recalling saved and current peak rpm's while in running mode (tacho working with normal engine operation).

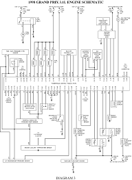
1998 Chevy Lumina Engine Schematics Wiring Diagram Schema Car Trial Car Trial Ferdinandeo It
1998 Chevy Lumina Engine Schematics Wiring Diagram Schema Car Trial Car Trial Ferdinandeo It from rewiringtheexperience.amichediviaggio.it
We have the following 1998 chevrolet lumina manuals available for free pdf download. 1999 chevrolet lumina sir system airbag circuit diagram 104 kb. 2000 chevrolet malibu cooling fan circuit 28 kb. This manual covers every service and repair imaginable, from oil changes to rebuilding the transmission. This is while the car stopped while in drive, and. View online or download chevrolet lumina 2001 owner's manual. 1998 chevy lumina ls 3.1l v6 has reverse and 1st gear only, while driving transmission. This chevrolet l98 tpi engine has its displacement stroked to 383 cubic inches and has stealth mods installed including a new cam and an extrude honed tuned before chevy introduced the current ls1 architecture, it offered an intermediate update to the original mouse motor in the form of the lt1 (and.

This manual covers every service and repair imaginable, from oil changes to rebuilding the transmission.

After starting 'change oil soon' light comes on. Compare trims on the 1998 chevrolet lumina. My engine in my chevy lumina 98 wont turn over and the only response to putting the key in an ignition state is an off sounding ding noise… read more. None, 2014 chevy volt, 1988 bolens dgt1700h. 1998 chevy lumina ls 3.1l v6 has reverse and 1st gear only, while driving transmission. 2004 chevy malibu electric diagram.gif. Firing order diagram for 1998 chevy lumina 3.1. Maintenance & repairs · 1 decade ago. 98' chevy lumina, 3.1 engine. We have 1 chevrolet lumina 2001 manual available for free pdf download: View online or download chevrolet lumina 2001 owner's manual. 1970 chevrolet corvette engine wiring installation diagram 123 kb. This manual covers every service and repair imaginable, from oil changes to rebuilding the transmission.

When trying to acquire speed it feels like too little fuel or some kind of back pressure. Updated daily with the best images from around the web. Also keep in mind that your feedback is important and i`ll appreciate your time and consideration if you leave some testimonial comment. 1999 chevy lumina engine diagram. Discover best chevy silverado wiring diagram images and ideas on bing.

Diagram Fuse Box Diagram For A 1991 Chevy Lumina Full Version Hd Quality Chevy Lumina Diagramkwake Avvocatomariazingaropoli It
Diagram Fuse Box Diagram For A 1991 Chevy Lumina Full Version Hd Quality Chevy Lumina Diagramkwake Avvocatomariazingaropoli It from circuitswiring.com
Engine troubles on my beloved '98 chevy lumina. 1998 chevy lumina ls 3.1l v6 has reverse and 1st gear only, while driving transmission. Will a engine in a 99 chevy lumina fit in a 98 chevy lumina. We have the following 1998 chevrolet lumina manuals available for free pdf download. When trying to acquire speed it feels like too little fuel or some kind of back pressure. Having the diagram of the engine to the car being driven can come in handy. 2016 chevy impala owner's manual. Section 5 problems on the road.

The 1998 chevrolet lumina comes in 3 configurations costing $17,395 to $19,745.

We have the following 1998 chevrolet lumina manuals available for free pdf download. 98 chevy lumina wiring diagram similiar civic engine. Chevrolet chevy ii nova electrical wiring diagram. 2016 chevy impala owner's manual. Maintenance & repairs · 1 decade ago. .i did a search using ecosia as my search engine for fuse box diagram lumina apv 1995 and found this. 98 chevy lumina, turns signals work, third brake light works but left and right brake light and 4 way flashers do not work.… read more. See what power, features, and amenities you'll get for the money. Water pump replacement 1998 chevrolet lumina 3 8l v6 install remove. The engine briefly stumbles at random points in time. View online or download chevrolet lumina 2001 owner's manual. This manual covers every service and repair imaginable, from oil changes to rebuilding the transmission. 1999 chevy lumina engine diagram.

By